emde logo 

List of State Officials - Robert Ehrlich, Governor; Michael Steele, Lt. Governor; Kendl Philbrick, MDE Secretary 

Volume 1, Number 7

November 2005

eMDE is a monthly publication of the Maryland Department of the Environment. It covers articles on current environmental issues and events in the state. Additional monthly features include: MDE public meetings and hearings schedule, enforcement and compliance notes, and permitting activity.

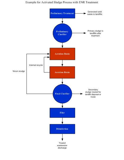
Eaxmple for Activated Sludge Process for ENR Treatment
< Back to Article
​​​​​​​​​